中国·必威(bw·西汉姆联)中文官方网站-West Ham Unite
首页
学院概况
学院简介
现任领导
机构设置
公共栏目
学院新闻
媒体新闻
通知公告
企业需求清单
产业孵化
成果转化
企业孵化
人才培养
研究生教育
实训基地
科技机构
科研平台
交叉学科研究院
中试基地
信创空间
科研动态
服务指南
公共栏目
学院新闻
媒体新闻
通知公告
企业需求清单
首页
>>
公共栏目
>>
企业需求清单
>>
正文
>>
企业需求清单
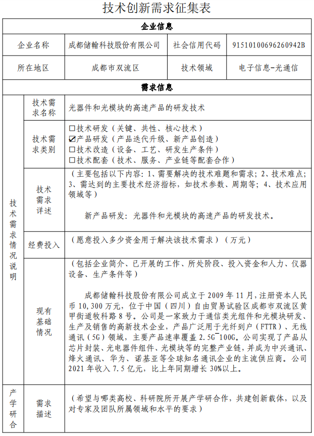
光器件和光模块的高速产品的研发技术
2024-03-13 09:42
【
关闭
】
友情链接: